pymc.HalfCauchy#

class pymc.HalfCauchy(name, *args, rng=None, dims=None, initval=None, observed=None, total_size=None, transform=UNSET, default_transform=UNSET, **kwargs)[source]#

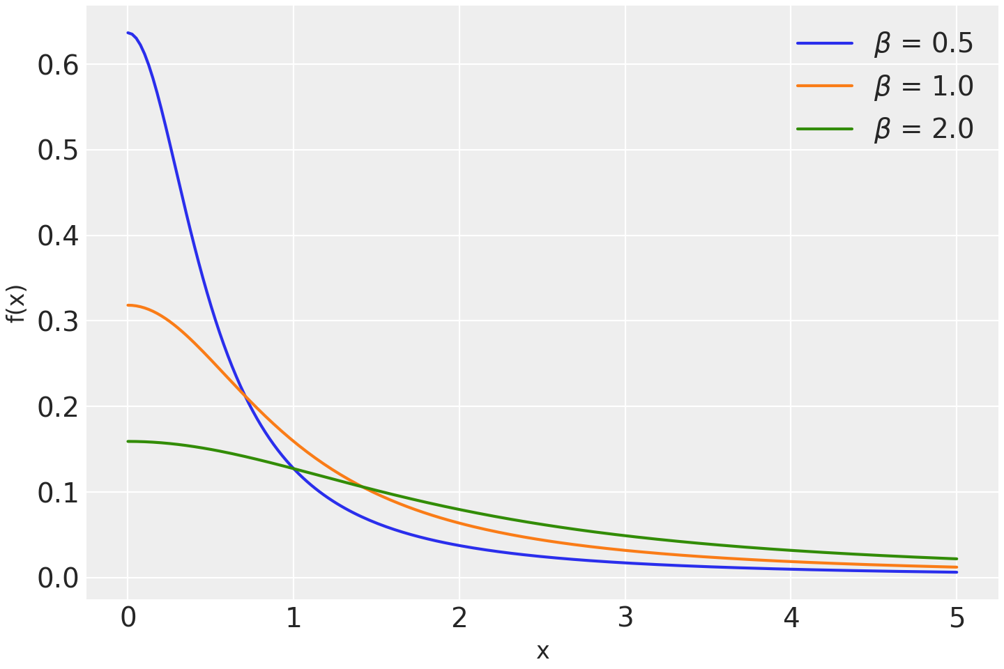
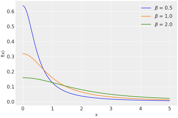
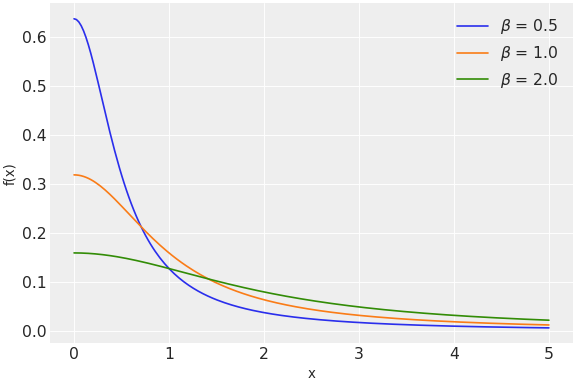
Half-Cauchy distribution.

The pdf of this distribution is

\[f(x \mid \beta) = \frac{2}{\pi \beta [1 + (\frac{x}{\beta})^2]}\]

(Source code, png, hires.png, pdf)

../../../_images/pymc-HalfCauchy-1.png

Support

\(x \in [0, \infty)\)

Mode

0

Mean

undefined

Variance

undefined

Parameters:
betatensor_like of float

Scale parameter (beta > 0).

Methods

HalfCauchy.dist(beta, *args, **kwargs)

Create a tensor variable corresponding to the cls distribution.