pymc.Moyal#
- class pymc.Moyal(name, *args, rng=None, dims=None, initval=None, observed=None, total_size=None, transform=UNSET, default_transform=UNSET, **kwargs)[source]#
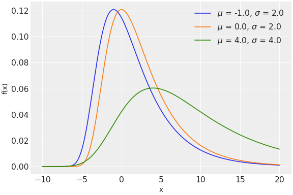
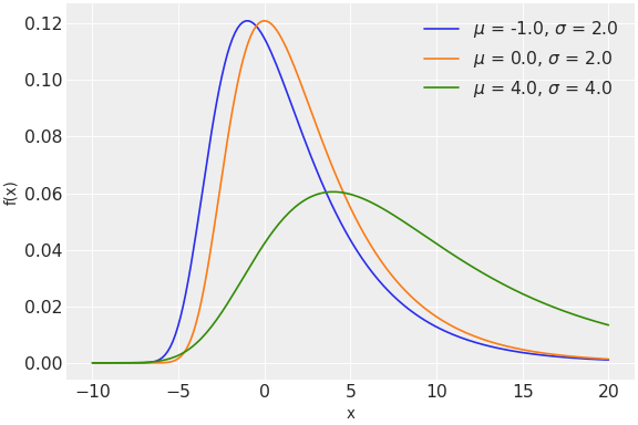
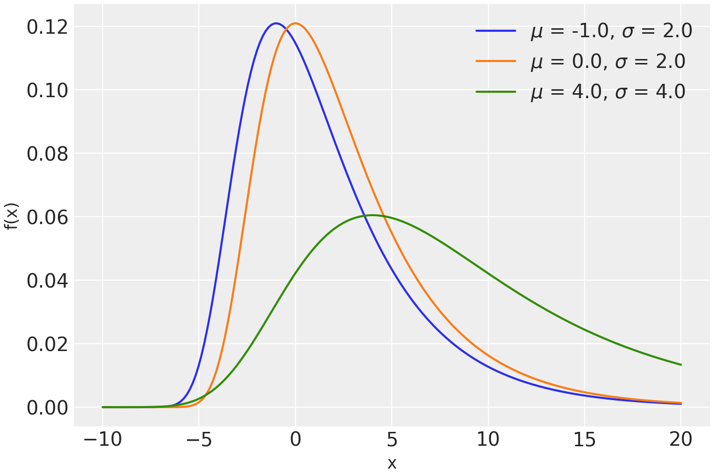
Moyal distribution.
The pdf of this distribution is
\[f(x \mid \mu,\sigma) = \frac{1}{\sqrt{2\pi}\sigma}e^{-\frac{1}{2}\left(z + e^{-z}\right)},\]where
\[z = \frac{x-\mu}{\sigma}.\](
Source code,png,hires.png,pdf)
Support
\(x \in (-\infty, \infty)\)
Mean
\(\mu + \sigma\left(\gamma + \log 2\right)\), where \(\gamma\) is the Euler-Mascheroni constant
Variance
\(\frac{\pi^{2}}{2}\sigma^{2}\)
- Parameters:
- mutensor_like of
float, default 0 Location parameter.
- sigmatensor_like of
float, default 1 Scale parameter (sigma > 0).
- mutensor_like of
Methods
Moyal.dist([mu, sigma])Create a tensor variable corresponding to the cls distribution.