pymc.Laplace#
- class pymc.Laplace(name, *args, rng=None, dims=None, initval=None, observed=None, total_size=None, transform=UNSET, default_transform=UNSET, **kwargs)[source]#
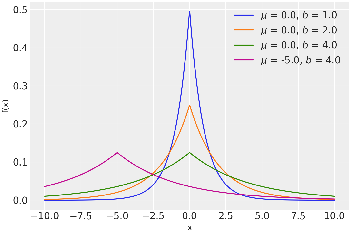
Laplace distribution.
The pdf of this distribution is
\[f(x \mid \mu, b) = \frac{1}{2b} \exp \left\{ - \frac{|x - \mu|}{b} \right\}\](
Source code,png,hires.png,pdf)
Support
\(x \in \mathbb{R}\)
Mean
\(\mu\)
Variance
\(2 b^2\)
- Parameters:
- mutensor_like of
float Location parameter.
- btensor_like of
float Scale parameter (b > 0).
- mutensor_like of
Methods
Laplace.dist(mu, b, *args, **kwargs)Create a tensor variable corresponding to the cls distribution.